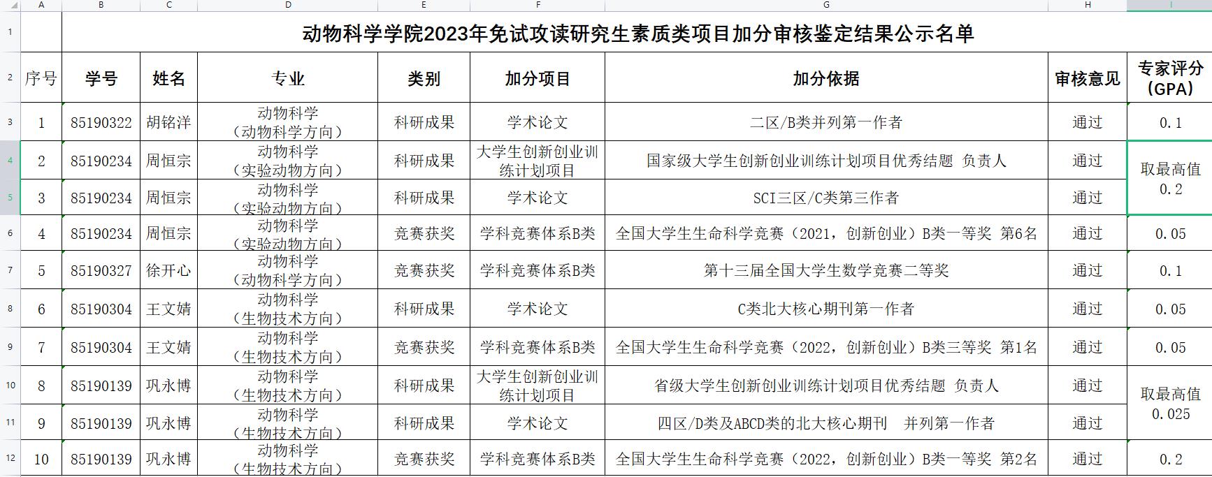
根据《米乐mile官方网站推荐优秀应届本科毕业生免试攻读硕士学位研究生工作管理办法》和《关于开展2023年推荐优秀应届本科毕业生免试攻读研究生素质类项目加分及综合排名工作的通知》要求,学院组织符合要求的学生自愿提交本人相关素质类项目成果材料,同时学院成立专家审核小组,按照年度推免工作实施细则及加分标准,对申请推免资格学生的素质项目进行审核鉴定,并组织相关学生在学院范围内进行公开答辩。现将通过答辩学生名单进行公示,公示期为5个工作日。
联系人:张老师 联系方式:q1aopeng@jlu.edu.cn
